Afin de mieux comprendre le comportement des micro-artères dans divers contextes de santé et de maladie, le LaPEC a récemment fait l’acquisition d’un micro-artériographe de laboratoire (Living System Instrumentation – Scintica – Canada). Cet investissement majeur de plus de 80 000€ a pu être réalisé grâce à un soutien du programme d' »investissement pour la recherche » d’Avignon Université dans le cadre d’une demande portée par Pascal Laurant au nom du LaPEC.
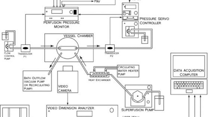
Outil essentiel pour nos chercheurs en physiologie et en pharmacologie vasculaire il permet de réaliser des études vasculaires in vitro dans des conditions de pression et de débit proches des conditions physiologiques.

L’observation sur un écran d’un segment artériel canulé, perfusé et pressurisé permet de mesurer les variations dimensionnelles des vaisseaux soumis à des substances vasomotrices ou à des variations de pression ou de débit de perfusion.
Le système permet aussi de suivre des mouvements moléculaires (ROS, NO, Ca…) par fluorescence (système IONOptix).