Félicitations à Claire Maufrais et Philippe Obert, enseignants chercheurs du Laboratoire de Physiologie Experimentale Cardiovasculaire (LaPEC), Lauréats de l’AAP 2024 de la Société Française de […]
Dans le cadre d’une collaboration entre l’axe NO-Stress (Gregory Meyer et Cyril Reboul) du laboratoire et la faculté des Sciences alimentaires de l’Université Slovaque d’Agronomie […]
Les 28èmes Journées Nationales du Groupe Exercice Réadaptation Sport et Prévention (GERS-P) de la SFC – Société Française de Cardiologie qui se sont tenues à […]
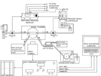
Afin de mieux comprendre le comportement des micro-artères dans divers contextes de santé et de maladie, le LaPEC a récemment fait l’acquisition d’un micro-artériographe de […]
Le Laboratoire de Physiologie Experimentale Cardiovasculaire (LaPEC) est présent du 1er au 3 Juillet au Printemps de la Cardiologie à Lille. Cet évènement annuel organisé […]
Diplômé il y a quelques mois et aujourd’hui chargé de recherche et d’innovation pour IGBalance, la Business Unit hébergée au LaPEC et fondée par Guillaume […]
Début février, Thomas Breniere a soutenu sa thèse de Doctorat financée par la SFR Tersys en collaboration avec les laboratoires INRAE PSH, le C2VN et […]
We use cookies to ensure that we give you the best experience on our website. If you continue to use this site we will assume that you are happy with it.